CAVITY RELIF MACHINING
- Apr 24, 2021
- 1 min read
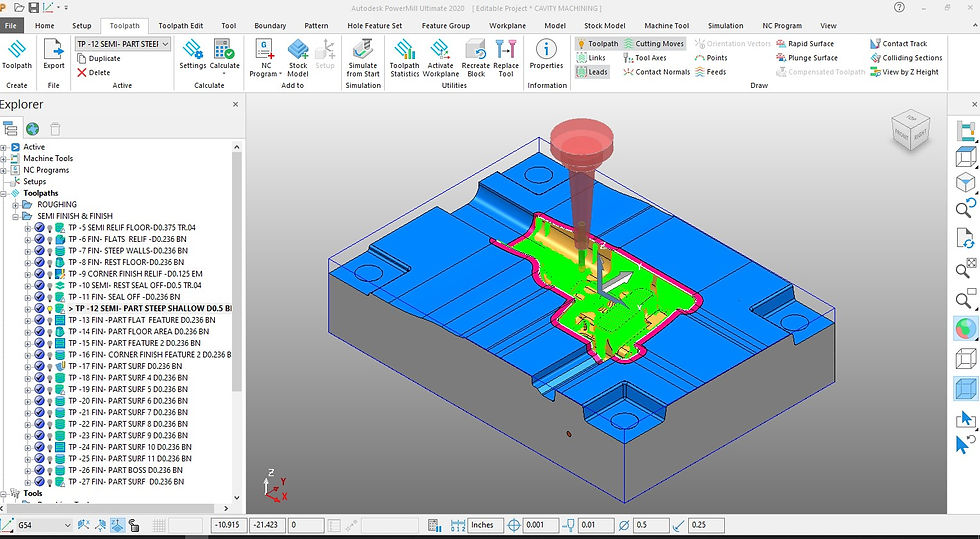
The relief is the biggest area in the core or cavity. In this specific part the relief has mostly flats and a few steep surfaces which are semi-finished with STEEP & SHALLOW strategy. The finishing was done with RASTER FLAT for flat areas and other steep walls are finished with CONSTANT Z & 3D OFFSET FINISH. At the end the corners are finished with CORNER PENCIL FINISH.














Comments